服务承诺
资金托管
原创保证
实力保障
24小时客服
使命必达
51Due提供Essay,Paper,Report,Assignment等学科作业的代写与辅导,同时涵盖Personal Statement,转学申请等留学文书代写。
51Due将让你达成学业目标
51Due将让你达成学业目标
51Due将让你达成学业目标
51Due将让你达成学业目标私人订制你的未来职场 世界名企,高端行业岗位等 在新的起点上实现更高水平的发展
积累工作经验
多元化文化交流
专业实操技能
建立人际资源圈香港SAT考场攻略
2015-11-06 来源: 51due教员组 类别: 留学资讯
11月SAT考试有来临了,对于参加SAT考试,是许多高中生急需了解的问题,对于这类考试不在中国大陆设考场,很多留学生存在不满,凭什么将考场设在香港和台湾,不过也只能不可奈何,选择前往近一点的香港参与考试,那么51due海外文书平台下面介绍一下香港SAT考场攻略 ,香港的SAT考场情况介绍,为即将前去参加考试的留学生提供一下参考。
首先,我们先来了解下香港SAT考场交通情况:
一、地铁
坐到中环站,不用出闸,到香港站出站,买机场快线的来回票或者拍八达通,根据指示换乘机场快线,就可以直接到博览馆了。
机场快线详情
始发车:(香港站)早上05:50
末班车:(香港站)晚上00:48
总车程:约24分钟
即日来回车费:香港站HK$ 100;九龙站HK$ 90;青衣站HK$ 60.
二、巴士
一般市区来往机场/博览馆的巴士都是E字头,港岛、九龙、新界都有往返亚博馆的巴士。或者乘搭A线的巴士到机场/东涌,再换乘S1号巴士到博览馆,全程约半个小时。有大型活动的时候,坐特快巴士X1号能省差不多一半的时间。
亚博馆巴士详情
巴士:E11,E21,E22,E22A,E32,E41
票价:约HK$ 20-40
香港SAT考场情况
想要改期或者改考场的童鞋们,也需要提前约2周到网上申请。看到还有资料说可以当天去standby的,真是一不小心就害了人。
温馨提示:
核对身份的时候,一定要注意自己准考证上的名字和通行证/护照上的名字、出生日期要一模一样!空格不能错,姓氏和名不能反。有一点点差错会被马上终止考试资格,有真实案例,没有一丢丢商量余地。
备考物品Check-list
1.准考证及身份证明文件(如香港身份证、通行证或护照);
2.2B铅笔、橡皮、普通计算器;
3.手表;
4.饮品和小食(可以在休息的时候吃)。
以上介绍了这些,应该有所清楚了,对于交通和香港SAT考场情况,以及要带的物品,应当注意提前知晓,否则到时候错过候考时间也是麻烦事情,当然最好提前预定酒店了,在香港住一晚,然后第二天才有时间赶往考场,可以选择廉价一点的酒店,可以在艺龙旅行网上订,比较方便,那么,51due海外文书平台先提前祝留学生考试顺利,成功拿到高分。
更多留学资讯和留学文书代写需求,可以关注51due海外文书平台 有留学文书代写需求,可以和我们24小时在线客服QQ:800020041交流哦。-X
首先,我们先来了解下香港SAT考场交通情况:
一、地铁
坐到中环站,不用出闸,到香港站出站,买机场快线的来回票或者拍八达通,根据指示换乘机场快线,就可以直接到博览馆了。
机场快线详情
始发车:(香港站)早上05:50
末班车:(香港站)晚上00:48
总车程:约24分钟
即日来回车费:香港站HK$ 100;九龙站HK$ 90;青衣站HK$ 60.
二、巴士
一般市区来往机场/博览馆的巴士都是E字头,港岛、九龙、新界都有往返亚博馆的巴士。或者乘搭A线的巴士到机场/东涌,再换乘S1号巴士到博览馆,全程约半个小时。有大型活动的时候,坐特快巴士X1号能省差不多一半的时间。
亚博馆巴士详情
巴士:E11,E21,E22,E22A,E32,E41
票价:约HK$ 20-40
香港SAT考场情况

想要改期或者改考场的童鞋们,也需要提前约2周到网上申请。看到还有资料说可以当天去standby的,真是一不小心就害了人。
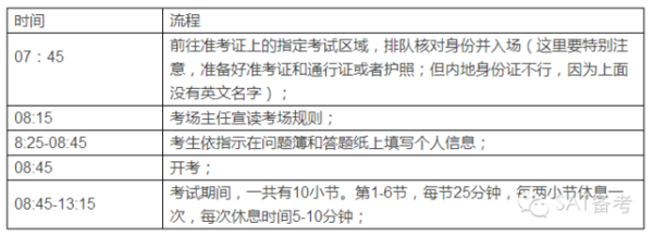
考试流程

温馨提示:
核对身份的时候,一定要注意自己准考证上的名字和通行证/护照上的名字、出生日期要一模一样!空格不能错,姓氏和名不能反。有一点点差错会被马上终止考试资格,有真实案例,没有一丢丢商量余地。
备考物品Check-list
1.准考证及身份证明文件(如香港身份证、通行证或护照);
2.2B铅笔、橡皮、普通计算器;
3.手表;
4.饮品和小食(可以在休息的时候吃)。
以上介绍了这些,应该有所清楚了,对于交通和香港SAT考场情况,以及要带的物品,应当注意提前知晓,否则到时候错过候考时间也是麻烦事情,当然最好提前预定酒店了,在香港住一晚,然后第二天才有时间赶往考场,可以选择廉价一点的酒店,可以在艺龙旅行网上订,比较方便,那么,51due海外文书平台先提前祝留学生考试顺利,成功拿到高分。
更多留学资讯和留学文书代写需求,可以关注51due海外文书平台 有留学文书代写需求,可以和我们24小时在线客服QQ:800020041交流哦。-X

